Programmierung Einschaltvorgang
Die Programmierung der Ablaufsteuerung wird umfangreich,
daher wird die Gesamtfunktion des Tag-Automatikbetriebs der
Verkehrssignal-Kreuzung schrittweise vorgenommen.
Damit in der
Arbeitsoberfläche keine Unklarheiten entstehen,
werden alle nicht benötigen Flows deaktiviert und für den Tagbetrieb ein neuer
Flow geöffnet.

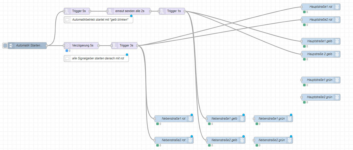
Beim Einschalten der Steuerung (z.B. zu einer bestimmten Uhrzeit) soll zunächst eine kurze Phase des "Gelb-blinken" zur Warnung der Verkehrsteilnehmer erfolgen. Dies ist vor allem dann wichtig, wenn die Signalgegeber zuvor dunkel geschaltet waren.
Für Node-RED kann ein Teil der Nachtschaltung wiederverwertet werden.
Nach dieser Einschaltphase werden zur ersten Testphase alle
Richtungen auf rot geschaltet.