Vorplanung I
Die Ansteuerung von Verbrauchern mit einer
Versorgungsspannung von 12 V soll möglich sein. Der maximale Laststrom pro
Ausgang wird auf 0,5 A festgelegt, um den Aufwand an benötgten
Treiberschaltungen zu minimieren.
Daraus wird (vom Ausgang gedacht) her eine erste
Schaltung entwickelt. Verwendet wird der Universalbaustein ULN2003, der sieben
getrennte Treiberstufen enthält.
Die Treiberstufen besitzen jeweils open
Collector-Ausgänge, d.h. die Lasten müssen gegen V+ geschaltet werden.
Eingangspegel: 5V TTL /CMOS
Ausgangsstrom max. 0,5 A pro Ausgang
Treiberbaustein ULN2003
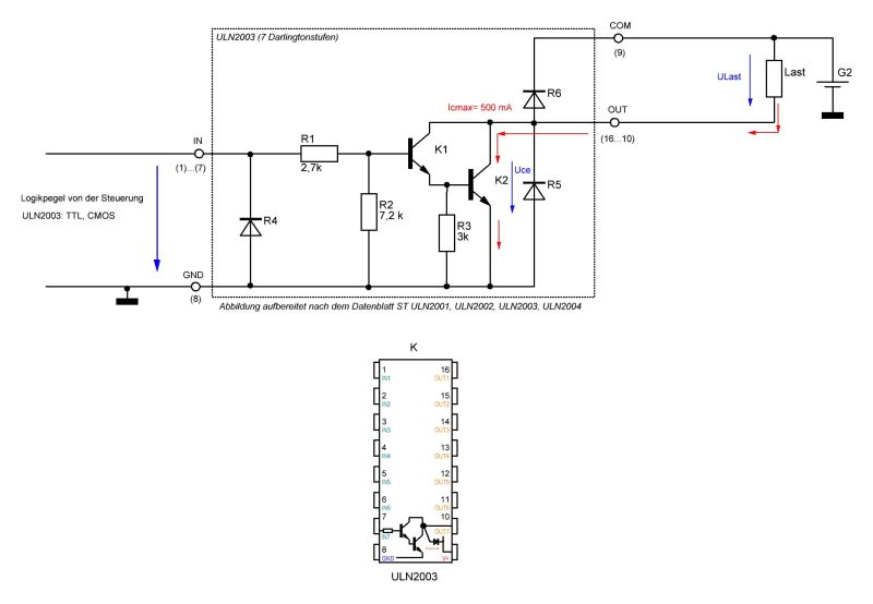
Der universelle Baustein besitzt 7 Darlington-Verstärkerstufen mit jeweils maximal 500 mA Ausgangsstrom. Die folgende Abbildung zeigt den Aufbau einer Stufe und die Anschaltung einer Last. Die maximal mögliche Ausgangsspannung beträgt 50 V. Am Eingang kann mit TTL- oder CMOS-Pegeln gearbeitet werden. Integrierte Schutzdioden dienen als Freilaufdioden (R6) und Suppressordioden (R4, R5).

Der Ausgangsteil der Leiterplatte wird entworfen:
7 Bit digitale Daten werden
sowohl über den Treiberbaustein zur Anpassung an die externe Lastspannung, als
auch direkt mit dem Logikpegel aus dem Mikrocontroller ausgegeben. Die Anzeige
der Ausgabedaten wird zusätzlich über Kontroll-LEDs erfolgen. Jede dieser LEDs
wird direkt aus dem Ausgang des MC-gesteuert, d.h. der Ausgangsstrom sollte
möglichst gering gehalten werden.
Die digitalen Ausgänge des ESP32 geben bei HIGH-Signal 3,3 V aus. Daraus erfolgt
folgende Berechnung pro Ausgang:
- Strom in den Treiberbaustein
I(IN) =
(UMC-1,4 V) /2,7 kOhm = 0,7 µA
- Vorwiderstand für jede Kontroll-LED für
IF=1,5 mA (berechnet für eine rote LED):
R=(3,3V - 1,7 V)/1,5 mA = 1,07 kOhm.
--> gewählt wird ein Wert von 1,2 kOhm, d.h. der Stomverbrauch wird weiter
reduziert. Tests müssen ergeben, ob die Helligkeit der Anzeige so ausreicht. Bei
Bedarf kann der Wert noch etwas verringert werden.
Bei maximaler Aussteuerung würde ein summierter Ausgangsstrom von (7*1,5 mA) +
(7*0,7 µA) ~ 15 mA aus diesen ESP32-Ausgängen fließen.
Dies liegt weit unter
der vom Hersteller angegebenen Grenzwerte!
Damit später auf dem Leiterplatten-Layout nicht zu viele Kreuzungen entstehen,
werden optimal liegende Ausgänge des ESP32 zur Ansteuerung von Treiber-IC und
LEDs verwendet. Es muss auch schon berücksichtigt werden, dass einige GPIO-Pins
nicht verwendet werden dürfen.

Die folgende Abbildung zeigt die parallel verlaufende Entwicklung des
Platinenlayouts auf der Labor-Streifenkarte. Die Anordnung wurde mehrmals
verändert, um optimale Anordnung der Klemmen und der Leitungsführung zu
gewährleisten.
